您现在的位置: 首页 - 培养目标 - 正文

软件工程专业人才培养方案(2022版)

发表日期:2022-10-31 10:16:36 | 点击数:

一、培养目标

本专业坚持立德树人,构建产教深度融合机制,发挥企业重要育人主体作用,培养适应江苏省、南京市软件与信息技术服务业发展需求,德、智、体、美、劳全面发展,具有良好科学素质、人文素养、社会责任感和职业道德,具有扎实的数理、专业理论知识和专业技能,具有在软件工程和多元社会环境背景下分析、设计、开发复杂应用系统的能力,具有良好的团队合作和组织管理能力,具有终身学习、较强创新能力和国际化视野的软件工程技术人才。

具体而言,本专业学生培养工作所应达到的目标(毕业后5年左右预期)包括:

1.具有扎实的数理、专业基础理论知识和专业技能(基础知识),能在软件与信息技术服务业相关领域成功开展与专业相关工作;(职业能力)

2.具有良好科学素质、人文素养、社会责任感和职业道德,具有担当精神和强烈的事业心;(综合素养)

3.具有良好的团队合作和组织管理能力(团队合作),能够就复杂工程问题与国内外同行,以及社会公众进行有效沟通和交流;(跨文化交流)

4.具有国际视野,并能跟踪软件工程领域前沿技术发展和较强的创新能力;(国际视野和创新能力)

5.能够通过终身学习适应职业发展,在软件与信息技术服务业相关领域具有职场竞争力。(持续发展)

二、毕业要求

1.工程知识:能够将数学、自然科学、工程基础和专业知识用于解决复杂软件工程问题。

1-1掌握解决软件工程问题所需数学、自然科学、工程基础和专业知识及基本的数学建模方法;

1-2能够将数学、自然科学、工程科学的语言工具用于软件工程问题的表述;

1-3能够针对具体的软件工程问题对象建立数学模型并求解;

1-4能够将自然科学、工程基础、专业知识和数学模型方法用于软件工程问题的推演、分析和解决方案的比较与综合。

2.问题分析:能够应用数学、自然科学和工程科学的基本原理,识别、表达、并通过文献研究分析复杂软件工程问题,以获得有效结论。

2-1能够运用数学、自然科学、工程基础及软件工程科学原理,识别和判断复杂软件工程问题的关键环节;

2-2能够基于相关科学原理和数学模型方法正确表达复杂软件工程问题;

2-3能够认识到解决问题有多种方案可选择,能够通过文献研究寻求可替代的软件工程问题解决方案;

2-4能够运用相关基本科学原理,借助文献研究,分析软件工程问题的影响因素,获得有效结论。

3.设计/开发解决方案:能够设计针对复杂工程问题的解决方案,设计满足特定需求的软件系统、模块(组件)或算法流程,并能够在设计环节中体现创新意识,考虑社会、健康、安全、法律、文化以及环境等因素。

3-1掌握软件产品设计、开发、质量保证与测试的基本方法和技术,了解影响软件产品设计目标和技术方案的各种因素;

3-2能够针对特定需求,完成软件算法流程、单元模块(组件、部件)的设计、开发和测试;

3-3能够进行软件系统的设计、开发和测试,并能在设计、开发和测试中体现新意识、新思路,采用新方案;

3-4能够在软件系统设计、开发和测试过程中考虑社会、健康、安全、法律、文化以及环境等因素。

4.研究:能够基于科学原理并采用科学方法对复杂软件工程问题进行研究,包括设计实验、分析与解释数据、并通过信息综合得到合理有效的结论。

4-1掌握研究的基本方法,理解“调研、设计、实施、归纳”的基本研究思路;

4-2能够基于数学、自然科学、工程基础及软件工程科学原理,通过文献研究或相关方法,调研和分析复杂软件工程问题的解决方案;

4-3能够针对特定软件工程问题,选择研究路线,设计实验方案,构建实验系统;

4-4能够安全地开展实验,严谨地采集实验数据,如实地记录实验结果,对实验结果进行分析和解释,并通过信息综合得到合理有效的结论。

5.使用现代工具:能够针对复杂软件工程问题,开发、选择与使用恰当的技术、资源、软件工程工具和信息技术工具,包括对复杂软件工程问题的预测与模拟,并能够理解其局限性。

5-1能够掌握软件工程领域中主要方法、平台、工具的使用原理和方法,了解其差异和适用领域;

5-2能够选择与使用恰当的技术、资源、现代软件工程工具和信息技术工具,对复杂软件工程问题进行分析、设计、开发、测试和验证;

5-3能够开发或选用合适的平台、工具,对复杂软件工程问题进行预测与模拟,并能分析其局限性。

6.工程与社会:能够基于软件工程相关背景知识进行合理分析,评价专业工程实践和复杂软件工程问题解决方案对社会、健康、安全、法律以及文化的影响,并理解应承担的责任。

6-1了解软件工程专业相关领域技术标准体系、知识产权、产业政策和法律法规,理解社会、健康、安全、法律以及文化等外部因素对软件工程活动的影响;

6-2理解复杂软件工程项目在“人-网络(含计算机)-社会”系统中应当承担的责任。能够分析和评估软件工程实践对社会、健康、安全、法律、文化的影响以及制约因素对项目实施的影响。

7.环境和可持续发展:能够理解和评价针对复杂软件工程问题的专业工程实践对环境、社会可持续发展的影响。

7-1能够理解复杂软件工程问题所涉及的环境和可持续发展等方面的理念和内涵和法律法规;

7-2了解信息化与环境保护、可持续发展的关系,能够理解和评价复杂软件工程实践对于环境和社会可持续发展的影响。

8.职业规范:具有人文社会科学素养、社会责任感,能够在软件工程实践中理解并遵守工程职业道德和规范,履行责任。

8-1具有正确的价值观和较好的人文社会科学素养,理解个人与社会的关系,了解中国国情;

8-2理解诚实守信的工程职业道德和规范,能够在软件工程实践中自觉遵守履行;

8-3理解工程师对公众的安全、健康和福祉,以及环境保护的社会责任,能够在工程实践中自觉履行责任。

9.个人和团队:能够在多学科背景下的团队中承担个体、团队成员以及负责人的角色。

9-1具有团队合作意识,能够与团队中各学科成员进行有效沟通、并合作开展工作;

9-2能够理解个人在团队中的角色,能够独立或合作承担团队所赋予的任务;

9-3能够了解团队成员想法,具备在多学科背景下的团队中的协调、协作、组织和管理能力,并能够在项目实施过程中运用以上能力。

10.沟通:能够就复杂软件工程问题与业界同行及社会公众进行有效沟通和交流,包括撰写报告和设计文稿、陈述发言、清晰表达或回应指令。并具备一定的国际视野,能够在跨文化背景下进行沟通和交流。

10-1就复杂软件工程问题,能够以发言陈述、报告文稿及图表等方式,清晰准确地表达个人的观点;

10-2能够理解与业界同行及社会公众交流的差异性,具有与其进行有效沟通和交流的能力,并能够准确回应指令和质疑;

10-3具有较好的外语听说读写及翻译能力,能够阅读和翻译外文专业文献,跟踪了解软件工程领域的国际发展趋势和研究热点;

10-4具有一定的国际化视野,能够通过多种途径理解和尊重世界不同文化的差异性和多样性,并能够在跨文化背景下就专业问题进行基本的沟通和交流。

11.项目管理:理解并掌握软件工程管理原理与经济决策方法,并能在多学科环境中应用。

11-1能够掌握应用于软件工程领域的基本经济、管理知识和方法,并能够利用模型和工具对软件工程项目进行管理;

11-2了解软件工程及产品全周期、全流程的成本构成、理解其中涉及的软件工程管理与经济决策问题;

11-3能够在复杂的多学科环境下(包括模拟环境),将工程管理、经济决策的方法,运用于解决方案的设计开发过程中,解决相关工程问题。

12.终身学习:具有自主学习和终身学习的意识,有不断学习和适应发展的能力。

12-1能够在社会发展的大背景下,认识到自主学习和终身学习的必要性,具有终身学习意识;具有自主学习的能力,包括对软件工程技术问题的理解能力、总结归纳的能力和提出问题的能力;

12-2能够发现软件工程实践中存在的问题,并利用多种手段完成自主学习、及时更新知识体系,适应技术的发展和进步。

三、基本学制与学位

基本学制:四年。

授予学位:工学学士。

四、毕业学分要求

毕业学分要求:172学分;

综合素质课外培养10学分。

五、课程结构及学时学分分配表:

课程结构及学时学分分配表

上述表格中的说明:

1.课内总学分指毕业生要达到的总学分(不含综合素质课外培养10学分);

2.实验教学包含独立设课实验教学和非独立设课实验教学;

3.选修课程的学分、学时数,均按最高要求统计;

4.若专业限选课中设方向模块的专业,按第一个方向的学分、学时数统计。

六、课程教学计划安排及主要课程内容

本专业依托产教融合机制,面向软件企业能力需求,校企合作建设理实一体化的开放性模块化课程体系。将社会主义核心价值观、职业道德、工匠精神、企业文化等思政元素有机融入课程,实现专业教育与思政教育同向同行。开展国际合作,建设双语课程,拓展学生国际化视野。

(一)课程设置与安排表(附表1)

(二)专业核心课程或核心课程群:

算法与数据结构、数据库系统原理、操作系统、软件工程导论、软件设计与体系结构、软件质量保证与测试、软件需求分析、软件项目管理

(三)专业核心课程内容介绍:

课程编号:0809212052 课程名称:算法与数据结构 总学时:64 周学时:5

内容简介:本课程主要介绍用计算机解决一系列问题特别是非数值信息处理问题时所用的各种组织数据的方法、存储数据结构的方法以及在各种结构上执行操作的算法。通过教学要求学生掌握各种数据结构的特点、存储表示、运算方法以及在计算机科学中最基本的应用,培养、训练学生选用合适的数据结构和编写质量高、风格好的应用程序的能力,并为后续课程的学习打下良好的理论基础和实践基础。

主要内容包括线性表及其运算,堆栈、队列及其应用,串的基本运算,树的操作及应用,图的操作及应用,查找和排序算法的应用。

课程编号:0809212053 课程名称:数据库系统原理 总学时:48 周学时:4

内容简介:本课程主要讲授数据库系统的基本概念,基本原理,基本方法以及有关的应用。主要内容包括:数据库系统的组成、关系数据库、数据库设计以及数据保护等,同时讲解SQL SERVER的应用。要求学生通过本课程的学习了解有关数据库系统的基本概念,掌握相关的知识,初步掌握数据库设计方法,并能用数据库系统建立数据库,熟练掌握SQL语言,能熟练运用SQL进行数据定义、数据操纵和数据控制,能综合运用数据库技术进行数据库系统的设计。

课程编号:0809212004 课程名称:操作系统 总学时:48 周学时:4

本课程讲授操作系统的基本概念、基本原理和方法。通过本课程的学习,让学生应能将高级语言程序设计、数据结构与算法、离散结构等先修课程结合起来,熟练掌握操作系统的基本原理和基本方法;深入理解操作系统的结构(内核和外壳)以及作用,掌握操作系统对进程、存储器、外围设备和文件管理的相关原理和算法。具备较强的算法理解能力和较严密的思维能力。

课程编号:0809212038 课程名称:软件工程导论 总学时:48 周学时:3

内容简介:本课程通过对软件开发过程和过程管理技术的讲授,使学生了解如何进行软件度量和管理,怎样进行质量保证活动,从而能够有效地策划和管理软件开发活动,让学生掌握软件项目开发和维护的一般过程,掌握软件开发的传统方法和最新方法。通过对传统的面向过程的软件开发方法和面向对象的软件开发方法的介绍,使学生掌握开发高质量软件的方法。让学生在纵览软件工程发展全貌的前提下,熟悉并深刻理解软件工程学科领域的基本理论,基本原理,方法,技术与应用,为其从事软件工程实践打下良好的基础。通过实际的应用软件设计案例,加强学生工程实践能力的培养。

课程编号:0809312026 课程名称:软件设计与体系结构 总学时:48 周学时:3

内容简介:本课程以软件设计知识为主线,包括:软件设计的要素、软件设计的支持与评价、软件设计方法、体系结构设计、详细设计、基于中间件的设计、基于复用的设计和设计演化。该课程强调复杂的案例教学,培养学生综合运用设计知识为实际问题设计和选择解决方案的能力。

课程编号:0809312022 课程名称:软件质量保证与测试 总学时:48 周学时:4

内容简介:本课程主要讲授软件质量保证与测试的发展过程、基本概念、核心思想、基础知识、基本原理、主要方法、基本过程、常用技术和工具。要求学习者通过学习,具备软件测试需求分析能力,具备软件测试项目的计划和组织能力,具备软件测试分析和测试用例设计能力,具备软件测试的执行、记录、结果分析和评价能力。能够了解多种常用工具、技术资源和方法,能针对具体复杂软件质量保证与测试工程问题在工具选择和使用方面进行分析和比较,进行合理恰当的选择,解决复杂软件质量保证与测试工程问题,初步具有按照标准(国际、国家、行业或企业标准)撰写软件质量保证与测试相关技术文档的能力。

课程编号:0809312024 课程名称:软件需求分析 总学时:32 周学时:2

内容简介:本课程内容包括软件需求的基础知识、软件需求的基础理论、常用的需求获取方法与技术、常用的需求分析方法、常用的需求分析模型与建模技术、需求管理知识和初步的需求工程过程管理知识。课程在整个软件工程的背景下介绍需求工程知识,试图让学生理解需求工程工作可能给后继软件项目工作带来的影响,并在此基础上全面深入的了解软件需求领域的各项方法、技术与工具。

课程编号:0809312053 课程名称:软件项目管理 总学时:32 周学时:2

内容简介:软件项目管理的对象是软件工程项目。它所涉及的范围覆盖了整个软件工程过程。为使软件项目开发获得成功,关键问题是必须对软件项目的工作范围、可能风险、需要资源(人、硬件/软件)、要实现的任务、经历的里程碑、花费工作量(成本)、进度安排等做到心中有数。主要内容包括:软件项目管理概论、软件项目的生命期模型、软件项目管理工具与技巧。

七、实践能力和创新能力的培养

(一)集中性实践教学环节安排表(附表2)

(二)培养实践能力和创新能力的主要措施:

1.实践能力培养

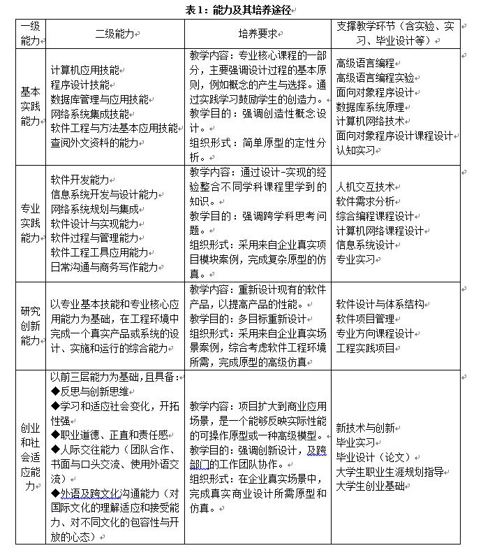
本专业以学校“高素质应用型人才”培养目标和教育理念为指导,结合社会需求和产业发展需要,将“高素质应用型人才”具体化为IT工程师,其内涵为“培养具有高度的社会责任心,专业基础厚、实践能力强、综合素质高,能胜任软件分析、设计、开发、测试工作需要的复合型、国际化IT工程师”。本专业实践能力培养包括基本实践、专业实践、研究创新和创业与社会适应等四种能力的培养。根据软件工程专业培养目标,对上述四种能力进一步分解,融入到理论课程和实践教学中。现将本专业实践能力培养途径列于表1。

2.创新意识与创新精神的培养

本专业人才培养方案重视学生创新意识与精神的培养,主要通过开展学生科技创新活动、实验室开放项目等形式,培养学生研究性学习、探索式学习的精神,进而加强其创新意识与创新精神的培养。主要措施有:

(1)积极组织学生参加学科竞赛与科技创新活动

本专业学生从大二开始就由各教研室组织学生参加科技创新活动、各种学科竞赛。

学科竞赛主要参加: ACM程序设计大赛、江苏省大学生软件设计大赛等。各种学科竞赛都由学院学科竞赛社团组织,根据自愿报告、组织挑选的原则,每年从大二学生从挑选新团员,学院给予每个竞赛社团分配创新实验室、指导教师等,竞赛社团中含有大二、大三、大四学生,形成梯队。

学生科技创新活动由各教研室组织教师与学生互相挑选,从大二开始,每位老师每一届带3-5名学生,以项目形式驱动创新活动的开展,项目由学生/教师自拟或来源于教师科研项目。

(2)利用实验室开放项目,培养学生研究与探索的精神

软件工程实验教学中心已经积累一批实验室开放项目,学生可以选择这些项目,由学生自愿选择,系、实验中心指派指导老师,学生利用实验室开放到实验室实施项目。

(3)学生参与教师科研工作

部分学生参与到教师的横、纵向科研项目中,从而锻炼学生

版权所有:中国·BB贝博艾弗森(股份)有限公司-官方网站 地址:南京市江宁区弘景大道99号 邮编:211169 电话:025-86188709 E-mail:rjxy@jit.edu.cn